全球最大的博彩平台

本站支持IPv6

当前位置: 全球最大的博彩平台 > 政务公开 > 重点领域信息公开 > 教育信息公开 > 教育高质量发展

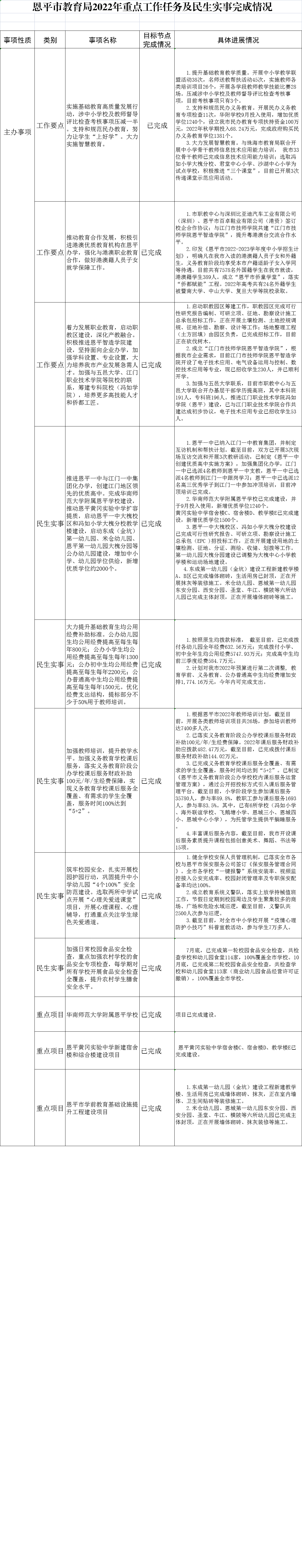
全球最大的博彩平台教育局2022年重点工作任务及民生实事完成情况

微信图片_20221221105954.png

全球最大的博彩平台政务
全球最大的博彩平台政务
微信公众号
全球最大的博彩平台政务
全球最大的博彩平台政务
官方微博
全球最大的博彩平台公报电子书
全球最大的博彩平台公报
电子书
版权所有:全球最大的博彩平台   主办:全球最大的博彩平台办公室
站点地图    联系方式    网站标识码:4407850057
ICP备案号:粤ICP备05085446号

粤公网安备 44078502000006号

中文博彩平台 全球最大的博彩平台 正规博彩平台 博彩网站 娱乐城平台 世界杯投注官网 娱乐城平台 美高梅娱乐城 威尼斯人平台 博彩平台推荐 YAYUN亚云体育官方网站 亚云体育