江门市大学生可享受多项就业创业扶持政策
一批批大学或职技院校毕业生踏入社会的同时,一批批新生走进校园。无论是毕业生,还是在校生,他们在面对社会就业,或在校创业时,能得到政府的哪些鼓励或帮扶措施?江门市人力资源社会保障局将目前我市大学生可享受的就业创业扶持政策就行了汇总,方便扶持对象对号入“助”。
一、大学生创业可获补贴
问:现在越来越多大学生想圆“老板梦”,却苦于没钱没场地,政府有哪些帮扶措施?
答:普通高校、技工院校、职业学校的在校生或毕业生,自主创业当老板,既能找到自己的出路,还能带动更多人就业,可谓一举两得。政府对此非常重视,给予了大力支持,尤其是在资金、场地等实际问题上。
问:帮扶解决创业学生实际问题,主要体现在哪几方面?
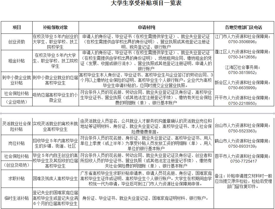
答:一是创业资助。在校及毕业5年内的大学生,在我市领取工商营业执照(或其他法定注册登记手续),正常经营6个月以上的,给予一次性5000元的创业资助;
二是租金补贴。在校及毕业5年内的大学生在我市租用经营场地创业的(在各类创业孵化基地的除外),给予最长2年、每年最高3000元的租金补贴;
三是社会保险补贴方面。毕业5年内大学生自主创业,本人及其招收的应届大学毕业生均可享受最长3年的社会保险补贴(即单位为个人缴纳部分,由政府给予补贴);
四是小额担保贷款及贴息方面:大学生自主创业从事微利项目的,于登记注册3年内可在创业地申请小额担保贷款,在贷款额不超过10万元的额度内政府给予贴息(贴息标准为:人民银行公布的基准利率上浮3%),合伙经营或创办小企业的,可按每人不超过10万元、贷款总额不超过200万元的额度内进行贴息;
二、鼓励大学生到中小微企业和基层就业
问:如果学生走向社会就业,政府有哪些措施帮助实现就业?
答:我们鼓励大学生多渠道就业,特别是到中小微企业和基层去就业,有不少补贴政策,主要包括有四方面补贴:
一是大学生到中小微企业就业补贴。应届大学毕业生到中小微企业就业,与企业签订1年以上期限劳动合同并按规定参加社会保险的,我们给予大学生本人一次性2000元的就业补贴。
二是岗位补贴。毕业5年内的大学毕业生到乡镇、街道、社区等基层岗位就业(含“三支一扶”和大学生村官等大学生服务基层项目),从事社会管理和公共服务工作,可享受每人每月300元的岗位补贴,期限一般为3年。这是补贴给用人单位的,主要是鼓励他们提供更多的就业岗位给高校毕业生。
三是企业吸纳大学生社会保险补贴。小型微型企业新招用应届大学毕业生,与其签订1年以上期限劳动合同并按规定缴纳社会保险费的,我们按实际吸纳人数给予企业最长1年期限的社会保险补贴。这个也是鼓励企业吸纳未有社会经验的大学生,提供更多的就业机会。
四是灵活就业社保补贴。离校未就业大学毕业生实现灵活就业,在公共就业人才服务机构办理实名登记并按规定缴纳社会保险费的,可给予其实际缴费额2/3的社会保险补贴,期限一般不超过3年。这里所讲的灵活就业,主要是指非固定用工,如创办个体形式、家政服务等。
三、帮扶家庭困难大学生
问:面对家庭困难的大学生,政府有哪些帮扶政策?
答:我们帮扶困难大学生主要有三方面措施:
一是求职补贴。对毕业年度内(指毕业当年的1月1日至12月31日)有就业愿望并积极求职的城乡困难家庭大学生和残疾人大学生,每人给予一次性的求职补贴1500元;
二是临时生活补贴。对于登记失业的困难家庭应届大学生或登记失业满6个月的应届大学生按照目前我市失业保险金待遇(904元/每月)给予不超过6个月的临时生活补贴;
三是安置“双困”毕业生就业工资补贴。乡镇(街道)、社区人力资源社会保障、民政、文化、司法、青少年服务等社会公共管理和社会服务岗位,吸纳毕业3年内的“双困”(家庭困难和就业困难)大学毕业生就业,参照当地同条件事业单位工作人员工资水平给予最长不超过2年的工资补贴。工资补贴是补给用人单位的,主要是鼓励他们提供专门的岗位给家庭困难和就业困难的大学生,帮助他们通过就业脱贫。
问:上述补贴该怎样申请?
答:实现就业或者创业的大学生或其他扶持人员,一般应当以季度申请形式向就业地或者创业地所在的县级人力资源和社会保障部门提出申请,经审核后资金将直接拨付给补贴对象的银行账户中。具体各市区的受理部门和补贴的申请资料可以参照我局提供的《享受补贴项目一览表》。
